Το Cmaptools είναι ένα λογισμικό στο οποίο ο χρήστης μπορεί να δημιουργήσει, επεξεργαστεί και μοιραστεί εννοιολογικούς χάρτες.
Ομολογώ πως πρώτου το χρησιμοποιήσω ήμουν προκατειλημμένος αρνητικά. Εξάλλου, εφόσον κάνω χρήση του Photoshop για πάνω από δεκαετία πλέον, έλεγα πως ήδη έχω ένα λογισμικό στο οποίο μπορώ να κατασκευάσω εννοιολογικούς χάρτες. Φτιάχνω τα τετραγωνάκια μου, τα βελάκια μου, και είμαι έτοιμος, σωστά;
Όπως με οποιοδήποτε άλλο λογισμικό, όμως, όταν κάποιο εξειδικεύεται σε μια συγκεκριμένη χρήση, είναι φυσικό επόμενο να διαθέτει πολλά περισσότερα εργαλεία που κάνουν τη χρήση αυτή ευκολότερη και πιο αποτελεσματική. Η κατασκευή ενός εννοιολογικού χάρτη στο cmaptools είναι εύκολη, γρήγορη και απλή. Ο χρήστης απλά κάνει κλικ για να εισάγει έννοιες, τις οποίες μπορεί να ενώσει με γραμμές. Μπορεί να επεξεργαστεί το χρώμα, το σχήμα και το πάχος των γραμμών και των εννοιών. Μπορεί, επίσης, να εισάγει εξωτερικούς συνδέσμους και να ανεβάσει εικόνες για κάθε έννοια.
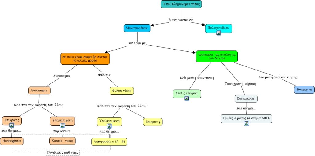
Παρακάτω ακολουθεί ένα παράδειγμα εννοιολογικού χάρτη που κατασκευάστηκε για τα είδη κληρονομικότητας, όπως αυτά περιγράφονται στο 5ο κεφάλαιο του 2ου τεύχους του βιβλίου της Γ’ λυκείου. Μπορείτε να τον δείτε εδώ.

Ο εννοιολογικός χάρτης φαίνεται καθαρότερα παρακάτω:
Until next time.
Πολύ ωραίος ο χάρτης σου Μάριε!!
Ενδιαφέρων εννοιολογικός χάρτης! Σαφής,πλήρης και περιεκτικός!