Στα πλαίσια του μαθήματος, Ψηφιακός μετασχηματισμός, κληθήκαμε να δημιουργήσουμε έναν εννοιολογικό χάρτη σύμφωνα με το απόσπασμα που μας στάλθηκε. Για τη δημιουργία του χάρτη χρησιμοποιήθηκε το cmap cloud.

Η θεωρία πίσω από τον εννοιολογικό χάρτη:

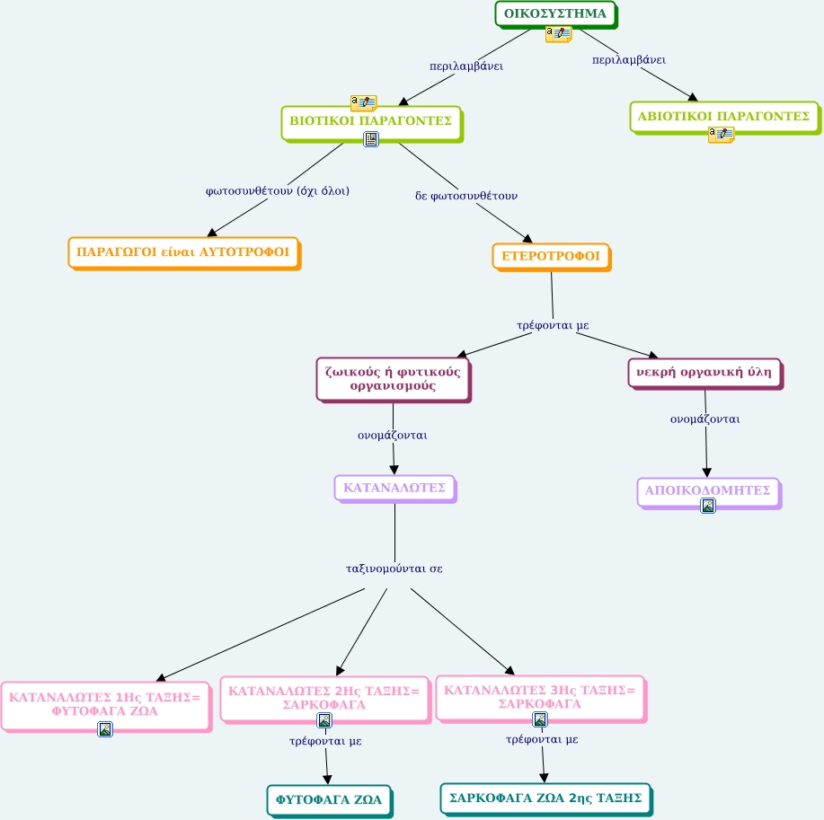
Η έννοια του οικοσυστήματος αποτελεί θεμελιώδη έννοια για την Οικολογία. Το οικοσύστημα είναι ένα σύστημα μελέτης που περιλαμβάνει τους βιοτικούς παράγοντες μιας περιοχής, δηλαδή το σύνολο των οργανισμών που ζουν σ’ αυτήν, τους αβιοτικούς παράγοντες της περιοχής, καθώς και τo σύνολο των αλληλεπιδράσεων που αναπτύσσονται μεταξύ τους.

Οι οργανισμοί που ζουν σε ένα οικοσύστημα διακρίνονται, ανάλογα με τον τρόπο που εξασφαλίζουν την τροφή τους, σε παραγωγούς, καταναλωτές και αποικοδομητές.

Οι παραγωγοί είναι οι οργανισμοί που φωτοσυνθέτουν, έχουν δηλαδή την ικανότητα να δεσμεύουν την ηλιακή ενέργεια και να την αξιοποιούν για την παραγωγή γλυκόζης και άλλων υδατανθράκων από απλά ανόργανα μόρια (διοξείδιο του άνθρακα και νερό). Στους παραγωγούς, που χαρακτηρίζονται και ως αυτότροφοι οργανισμοί, διότι παράγουν οι ίδιοι τις χημικές ουσίες από τις οποίες εξασφαλίζεται η απαραίτητη ενέργεια για την επιβίωσή τους, υπάγονται οι πολυκύτταροι φυτικοί οργανισμοί, τα φύκη και τα κυανοβακτήρια.

Όλοι οι άλλοι οργανισμοί των οικοσυστημάτων, οι οποίοι δε φωτοσυνθέτουν, χαρακτηρίζονται ως ετερότροφοι, γιατί παραλαμβάνουν με την τροφή τους τις χημικές ουσίες που είναι απαραίτητες για την κάλυψη των ενεργειακών αναγκών τους.

Οι ετερότροφοι οργανισμοί διακρίνονται σε καταναλωτές και αποικοδομητές. Στους καταναλωτές, τους οργανισμούς δηλαδή που τρέφονται με φυτικούς ή άλλους ζωικούς οργανισμούς, ανήκουν οι μονοκύτταροι και οι πολυκύτταροι ζωικοί οργανισμοί. Οι καταναλωτές, ανάλογα με «τον αριθμό των βημάτων» που τους χωρίζουν από τους παραγωγούς, διακρίνονται σε:

  • καταναλωτές πρώτης τάξης, που είναι τα φυτοφάγα ζώα,
  • καταναλωτές δεύτερης τάξης, που είναι τα σαρκοφάγα ζώα τα οποία τρέφονται με φυτοφάγα,
  • καταναλωτές τρίτης τάξης, που είναι τα σαρκοφάγα τα οποία τρέφονται με άλλα σαρκοφάγα.

Αφήστε μια απάντηση

Η ηλ. διεύθυνση σας δεν δημοσιεύεται. Τα υποχρεωτικά πεδία σημειώνονται με *