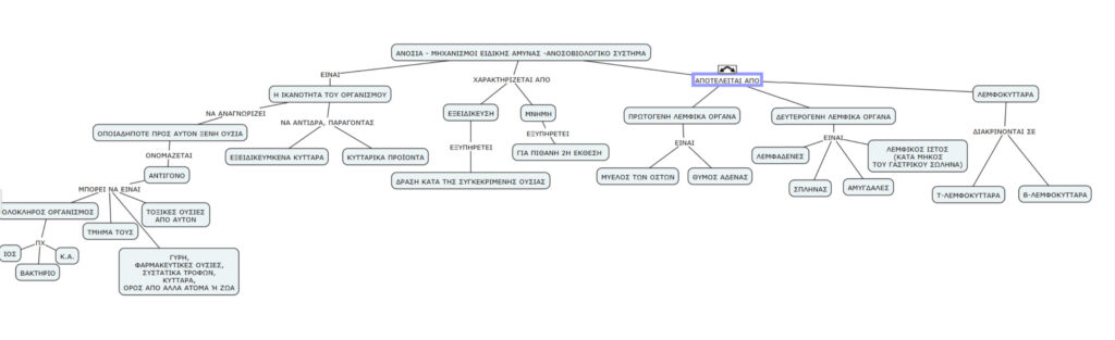
Παρακάτω παρατίθεται ένας εννοιολογικός χάρτης για τους Μηχανισμούς Ειδικής Άμυνας:

Μπορείτε να δείτε τον χάρτη εάν πιέσετε
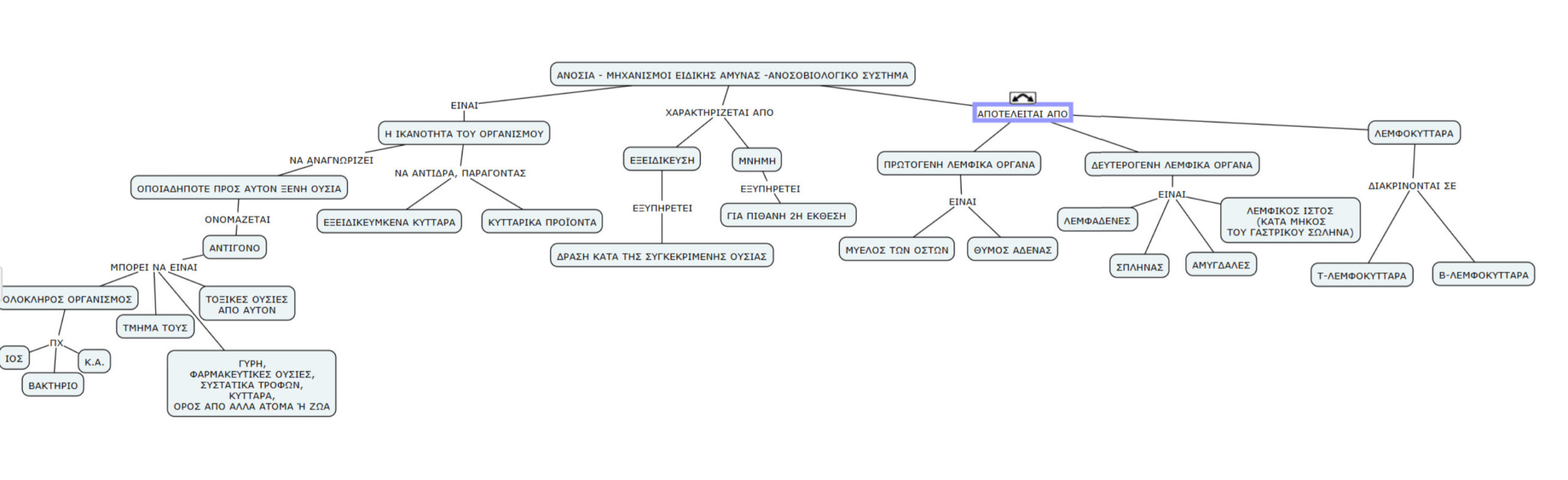
Παρακάτω παρατίθεται ένας εννοιολογικός χάρτης για τους Μηχανισμούς Ειδικής Άμυνας:

Μπορείτε να δείτε τον χάρτη εάν πιέσετε