• ΑΣ ΓΝΩΡΙΣΤΟΥΜΕ
  • ΣΤΟΧΟΙ ΙΣΤΟΛΟΓΙΟΥ
Skip to content

Evelynn's Book

  • ΑΣ ΓΝΩΡΙΣΤΟΥΜΕ
  • ΣΤΟΧΟΙ ΙΣΤΟΛΟΓΙΟΥ

Evelynn's Book

biology

  • ΑΣ ΓΝΩΡΙΣΤΟΥΜΕ
  • ΣΤΟΧΟΙ ΙΣΤΟΛΟΓΙΟΥ
Μάθημα στο Moodle

Μάθημα στο Moodle

Posted on 11 Ιανουαρίου 2026 by EvaGvl
Νομίζω όλοι έχουμε ακούσει έστω και μια φορά στη ζωή μας το Moodle. Ξεκίνησα να πειραματίζομαι με αυτό και προσπά... Read More
Βιογραφικό

Βιογραφικό

Posted on 8 Ιανουαρίου 202611 Ιανουαρίου 2026 by EvaGvl
Πάμε να γνωριστούμε λίγο καλύτερα. Λοιπόν, εγώ είμαι η Εβελίνα. Έχω τελειώσει τις Πανεπιστημιακές μου σπουδές... Read More
5Ε - Ο κύκλος του νερού

5Ε – Ο κύκλος του νερού

Posted on 8 Ιανουαρίου 202611 Ιανουαρίου 2026 by EvaGvl
Το διδακτικό μοντέλο 5Ε αποτελεί ένα σύγχρονο, διερευνητικό πλαίσιο μάθησης που βασίζεται στη σταδιακή οικοδ... Read More
Ας δοκιμάσουμε το Scratch

Ας δοκιμάσουμε το Scratch

Posted on 8 Ιανουαρίου 202611 Ιανουαρίου 2026 by EvaGvl
Έχεις ξανακούσει ποτέ για το Scratch; Μία πολύ εύχρηστη εφαρμογή η οποία αποτελεί ένα πολύ χρήσιμο εργαλείο στα χ... Read More
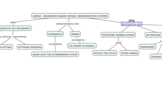
Εννοιολογικός Χάρτης - Μηχανισμοί Ειδικής Άμυνας (ΑΝΟΣΙΑ)

Εννοιολογικός Χάρτης – Μηχανισμοί Ειδικής Άμυνας (ΑΝΟΣΙΑ)

Posted on 4 Δεκεμβρίου 202511 Ιανουαρίου 2026 by EvaGvl
Παρακάτω παρατίθεται ένας εννοιολογικός χάρτης για τους Μηχανισμούς Ειδικής Άμυνας: Μπορείτε να δείτε τον χ... Read More
Καλώς ήρθατε στη σελίδα Evelynn's Book

Καλώς ήρθατε στη σελίδα Evelynn’s Book

Posted on 7 Νοεμβρίου 20257 Νοεμβρίου 2025 by EvaGvl
Καλώς ήρθατε στην σελίδα Evelynn’s Book. Εδώ θα μπορούμε να συζητάμε για διάφορα θέματα σχετικά με τη Βιολογία κα... Read More

Πρόσφατα άρθρα

  • Μάθημα στο Moodle
  • Βιογραφικό
  • 5Ε – Ο κύκλος του νερού
  • Ας δοκιμάσουμε το Scratch
  • Εννοιολογικός Χάρτης – Μηχανισμοί Ειδικής Άμυνας (ΑΝΟΣΙΑ)

Πρόσφατα σχόλια

Χωρίς σχόλια για εμφάνιση.
Designed By InkHive. © 2026 Evelynn's Book. All Rights Reserved.