Στα πλαίσια του μαθήματος του Ψηφιακού Μετασχηματισμού, κληθήκαμε να χρησιμοποιήσουμε το Cmap Cloud. Πρόκειται για ένα online εργαλείο που μας επιτρέπει τη δημιουργία εννοιολογικών χαρτών και τον εμπλουτισμό τους με ποικίλα μέσα όπως κείμενα, εικόνες και συνδέσμους. Μέσα σε αυτό το περιβάλλον ο χρήστης μπορεί να οργανώνει εύκολα έννοιες και σχέσεις.

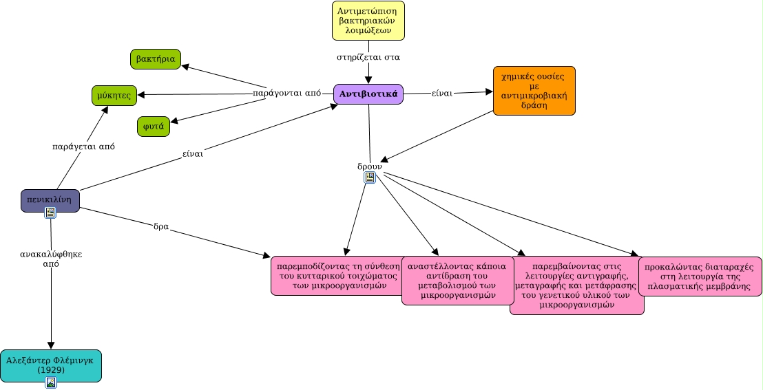
Για την εφαρμογή αυτού του εργαλείου κατασκεύασα έναν εννοιολογικό χάρτη σχετικό με τα αντιβιοτικά, βασισμένο στο Κεφάλαιο 1.2.2 της Βιολογίας Β’ Λυκείου. Στόχος ήταν να αποτυπωθούν με συνοπτικό και οργανωμένο τρόπο βασικές έννοιες όπως τι είναι τα αντιβιοτικά, πώς δρουν και από που προέρχονται. Ο χάρτης εμπλουτίστηκε με εικόνες και βίντεο για καλύτερη κατανόηση της ανακάλυψης των αντιβιοτικών αλλά και του τρόπου δράσης τους, ώστε οι μαθητές να έχουν μια ολοκληρωμένη και πιο διαδραστική εικόνα του θέματος.

Μπορείτε να δείτε πιο αναλυτικά τον χάρτη

Αφήστε μια απάντηση

Η ηλ. διεύθυνση σας δεν δημοσιεύεται. Τα υποχρεωτικά πεδία σημειώνονται με *